Search Submit
Close

Conferencing and Presentation Strategies for Young Academics in the Global Landscape

Archives of Otorhinolaryngology-Head & Neck Surgery. 2023;7(1):3
DOI: 10.24983/scitemed.aohns.2023.00171
Article Type: Perspective, Opinion, or Commentary

Abstract

In today's fast-paced medical landscape, it is vital to support young physicians in achieving academic success and avoiding burnout. This article aims to offer guidance, mentorship, and resources for aspiring academic doctors to help them reach their objectives. International conferences serve as a crucial platform for medical professionals to gain insights from colleagues and obtain feedback. Presenting at these conferences not only enhances visibility but also builds a scientific reputation. Nonetheless, young doctors may feel daunted by the prospect of public speaking. For effective communication, employing accurate language, well-grounded arguments, and a comprehensive understanding of the topic is essential. Moreover, addressing inquiries from a diverse audience can be a considerable challenge. To tackle these issues, the author presents practical advice aimed at improving academic presentations and fostering a more fruitful exchange of ideas. Following conferences, it is recommended to publish research in scholarly journals to reach a broader audience and further one's career. Regular practice in writing research papers with attainable goals is crucial. Focusing on areas of personal interest during the early stages of an academic career is also advised. By presenting a series of studies at global conferences and publishing them in scholarly journals, researchers can hone their skills, broaden their impact, and solidify their standing in the research community. In summary, this article emphasizes the significance of international conferences, effective communication, research publication, and the pursuit of personal interests in empowering young academic doctors and propelling their careers forward.

Keywords

  • Academic success; achievements; international conferences; language barrier; presentation; public speaking; research publication; resources; young physicians

Enabling Doctor Success

In my medical school days, I was constantly exposed to stories about alumni who had made significant achievements in the international academic community. I was deeply intrigued by the journeys that led to these individuals’ achievements. How have they overcome countless obstacles and become leaders in their fields? However, few resources were available to guide young doctors down this path. Neither medical school nor professors could prepare us for the long and arduous journey ahead [1-3]. This lack of support has left many young doctors feeling disillusioned and burnt out, leading them to abandon their academic aspirations [4].

Every individual has the potential to make significant contributions to their respective fields, regardless of whether they are destined for international recognition. The aim of this article is to provide mentorship, guidance, and resources to young doctors so that their passion and drive can lead to a successful and fulfilling academic career. A support system will enable the next generation of doctors to compete successfully in the academic world [3].

Global Conferences Advance Careers

I have come to acknowledge the paramount importance of participating in and presenting at international conferences. Guided by the sage advice of seasoned mentors and engaging in intellectual cross-pollination with colleagues hailing from diverse corners of the world, I have realized that these gatherings are indispensable for gaining global acclaim for one's contributions [5].

In my own journey, I have discovered that international conferences afford unparalleled opportunities for medical professionals to gain insights from their counterparts. Concurrently, these forums facilitate networking with eminent individuals possessing a diverse array of expertise. By sharing research findings or dissecting clinical cases, both researchers and clinicians can obtain constructive feedback, enhance their understanding, and garner acknowledgment [6]. Such interactions may sow the seeds for future collaborations or employment prospects [7].

Undeniably, the prospect of attending international conferences can be intimidating and financially burdensome, particularly for young medical practitioners. Therefore, it is essential to explore funding opportunities, such as scholarships or travel grants, and plan ahead to maximize the utilization of conference resources [8]. I firmly believe that international conferences are a vital component of a thriving medicine career.

Conquering Conference Presentations

The dissemination of research findings and ideas through scientific conferences serves as an effective and prompt approach to establishing a scientific reputation and increasing visibility within the academic community [9]. However, for many individuals, mastering the art of public speaking can be a daunting challenge [10-12]. Fortunately, I was able to surmount this obstacle with the assistance of esteemed mentors during my residency in the Department of Otolaryngology-Head and Neck Surgery at Taipei Veterans General Hospital. Under their guidance, I presented my research at nearly 40 conferences, both domestically and internationally, where I delivered two papers at most events. This presented an excellent platform to exhibit my scientific contributions. Consistent exposure to diverse international audiences enabled me to perfect my stage presence, polish my presentation skills, and ultimately overcome my initial apprehension about public speaking.

Starting with Case Reports

In the medical field, it is essential for young doctors to begin their conference presentation journey within their native countries before expanding their reach overseas. By doing so, presenters can communicate their findings effectively and alleviate pressure by delivering presentations in their native language. To maximize the impact of conference presentations, it is recommended that presenters begin by focusing on case reports and case series, which underpin medical advancement by enabling the detection of novel diseases, unforeseen effects, and mechanism exploration [13]. These studies also enrich medical education and provide presenters with an opportunity to highlight their diagnostic and therapeutic skills while gaining an in-depth understanding of disease processes and treatment options within a specific population [14]. Compared to original research papers, case studies are more accessible [15] and require comparatively less literature review, usually involving 10 or fewer papers.

As presenters gain more experience and confidence, they can explore presenting their own original research papers. However, this requires much greater preparation and expertise, including reading at least 20 to 30 papers and gaining a comprehensive understanding of the topic and various perspectives and arguments. To field questions with poise and confidence, presenters must prepare meticulously. In conclusion, beginning one's conference presentation journey with case reports and case series is a valuable step towards becoming a successful presenter in the medical field.

Preparation for Novice Presenters

In medical education, the art of delivering a polished oral presentation remains an elusive skill that has not been systematically or effectively taught [16]. This knowledge gap poses significant challenges for novice physicians, particularly when confronted with complex questions from seasoned colleagues. Interactions of this nature can be overwhelming for those without a comprehensive understanding of clinical complexities. In order to alleviate this pressure, a focused approach to presentation preparation is recommended. A thorough draft of the research prior to presenting serves as a strong foundation for answering audience queries with confidence and poise. Alongside careful preparation, a comprehensive literature review is also critical to the success of a presentation. Effectively engaging an audience necessitates careful preparation and a well-founded argument. By dedicating the necessary time and effort to research and organizing a presentation, an individual can assuredly address any intricate or demanding questions posed by their audience. This essential skill is applicable across all professions and can contribute significantly to career advancement and establishing oneself as an esteemed thought leader in their industry.

Conquering Language Obstacle

The esteemed American physician and poet, Oliver Wendell Holmes Sr., eloquently proclaimed, "Language is the blood of the soul into which thoughts run and out of which they grow." Holmes' statement underscores the indispensable function of language in human cognition and expression. Analogous to the circulatory system that transports nutrients and oxygen, language serves as the bedrock of human communication and intellectual exchange, fostering connections and facilitating the sharing of ideas and viewpoints.

Proficiency in language is a pivotal determinant of success in international conferences, particularly within the medical domain. Non-native English-speaking researchers frequently face disadvantages due to their limited English competency. This linguistic hurdle can hinder their ability to effectively communicate ideas and address critiques from their peers in discussions. Despite thorough preparation, numerous young physicians continue to grapple with language-related anxiety at international conferences. For non-native English-speaking scholars, presenting before a worldwide audience and struggling to articulate their thoughts can be immensely stressful. In a time where global collaboration is vital for medical research, ineffective communication in English poses a significant barrier for these scholars. Consequently, addressing language-related anxiety among non-native English-speaking scholars is an urgent issue to enhance effective communication and collaboration.

Informed by my extensive participation in a multitude of conferences, I recognized that confronting scholars proficient in English within unfamiliar settings may not lead to the most favorable outcomes. As a result, I meticulously assessed and reformed my approach to embrace a more holistic strategy. In anticipation of presentations, I assembled a collection of crucial topics from my literature review, identified potential audience questions, and crafted pertinent speaking points in English. In developing presentation slides, I emphasized the use of succinct and clear language to convey the intended message effectively. To underscore key points and support audience comprehension, I integrated a considerable number of images that corresponded to the presentation's theme. Through diligent rehearsal and consultation with my advisor and field experts, I honed my speaking points until I could articulate them with ease, independent of slides or notes. To guarantee optimal performance, I practiced the presentation between ten and twenty times.

During the presentation, I maintained a consistent pace while incorporating vocal modulation to avoid monotony and employed hand gestures to enrich the presentation's quality. Appropriate attire is essential for projecting a professional demeanor. In conclusion, my experiences have illuminated the importance of strategic preparation and effective execution. Presenters can successfully communicate their messages by adopting an all-encompassing approach that involves rehearsal, vocal modulation, hand gestures, and well-structured content.

Analytical Thinking

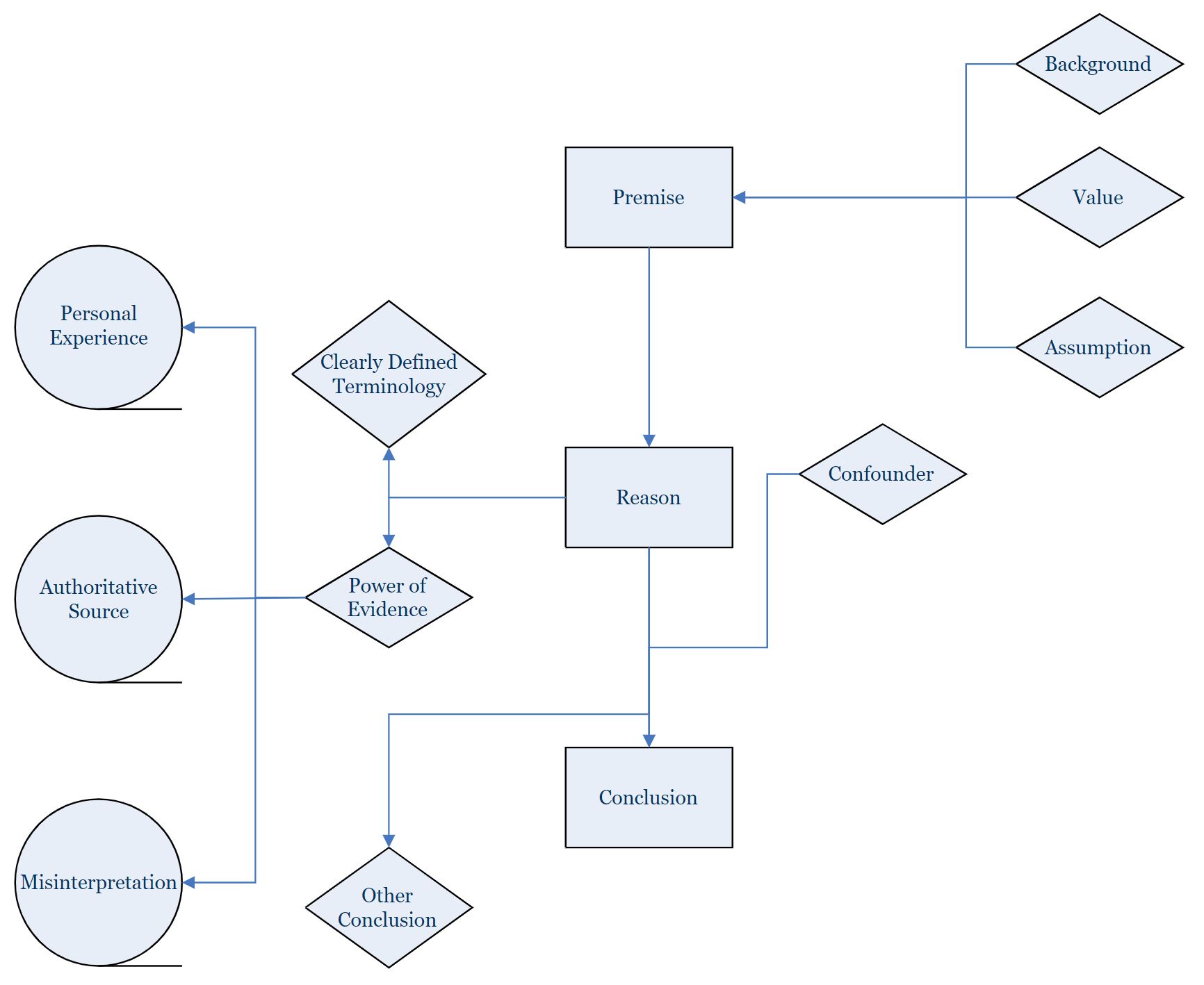
The art of public speaking requires a deep understanding of the subject matter, combined with the ability to present concise and compelling arguments that address the concerns and questions of the audience. Critical thinking skills, supported by relevant evidence, are crucial during the delivery of a presentation (Figure 1).

 

Figure 1. Flowchart illustrating the critical and analytical approach for presentation delivery. The process of reasoning involves articulating personal beliefs, values, and assumptions that shape an individual's conclusions. Disagreements may arise due to different premises, but it is crucial to understand these premises to facilitate a fruitful discussion. Effective communication of conclusions supported by evidence is necessary, and the use of authoritative sources holds greater persuasive power. Unambiguous and lucid terminology is essential in avoiding misinterpretations, and accurately presenting evidence is key to sound reasoning. Causal relationships must be analyzed to ensure the validity and reliability of any conclusions drawn from presented reasons. Other potential causes should also be considered, and multiple conclusions may be possible. By considering these factors, one can enhance the quality of evidence presented and ensure the credibility of their reasoning.

 

Individual beliefs are shaped by personal history, values, and assumptions, which create a complex tapestry that can lead to disputes without resolution. Therefore, it is vital to explicitly convey these premises and remain aware of them to facilitate productive dialogue.

In rational discourse, effectively conveying the evidential foundations of our deductions is paramount. It is crucial to distinguish between anecdotal evidence and authoritative sources, with the latter carrying more persuasive weight. Clear and unambiguous language is the foundation of effective communication, preventing misunderstandings. For example, when citing subject matter experts, it is essential to define the criteria that designate an individual as an expert in their field, enhancing the credibility of the evidence presented. It is imperative to avoid distorting or overstating cited evidence, as this may lead to fallacious or deceptive conclusions. Presenting evidence with accuracy and transparency is a fundamental aspect of cogent reasoning.

When examining the correlation between reasons and conclusions, establishing the presence of a causal link, discerning whether the relationship is reversible, or identifying if it is bidirectional is critical. Moreover, alternative explanations for the observed phenomenon should be considered, ensuring that the proposed reasons are not mere confounding variables. Lastly, acknowledging the multiplicity of potential conclusions derived from a set of reasons is essential to guarantee the validity and dependability of the resultant deductions.

In conclusion, effective orators must possess a comprehensive understanding of the subject matter, use precise language, and present well-founded arguments supported by solid evidence. Furthermore, successful communication entails recognizing the distinct premises that underlie one's reasoning while meticulously examining the connections between reasons and conclusions. By adhering to these principles, speakers can enhance the integrity of their reasoning and skillfully address any uncertainties or queries raised by their audience [17].

Inquiries During Academic Presentations

Navigating Ambiguity
The proficient communication of research findings is crucial for gaining recognition within the scientific community. Nevertheless, the presentation of research outcomes at global conferences frequently involves the challenging responsibility of addressing questions from a varied audience, which may provoke apprehension among many speakers [18]. A failure to provide persuasive answers during question-and-answer sessions can undermine the audience's impression of the speaker's expertise and consequently, the validity of the research [19].

In the context of scholarly discourse, it is essential for presenters to effectively comprehend and address inquiries from a diverse audience. However, two specific situations may hinder this ability. The first occurs when the question is vague or indistinct. In such instances, it is vital for the presenter to remain composed and request that the questioner rephrase their inquiry. By doing so, the presenter can gain a more lucid understanding of the question and provide a suitable response, thereby preventing any potential confusion and reinforcing the credibility of the research.

Navigating Accented English
In international conferences, language barriers and differences in accents may pose a challenge to effective communication. While the first scenario involves the presenter's failure to comprehend the question, the second scenario pertains to the questioner's inability to articulate their inquiry due to a thick accent and a rapid pace of delivery. A case in point occurred at a conference in South Korea, where a Japanese scholar struggled to understand an English question posed by an audience member with a thick accent. Despite the intervention of the American chairperson, the exchange proved unfruitful, and the questioner withdrew from the discussion.

This instance highlights the frequency of misunderstandings that may arise due to accented English and the possibility that the questioner's level of English proficiency may impede effective communication, rather than the listener's comprehension skills. To navigate such potentially unproductive conversations, it is advisable to offer an answer, even if it is not directly related to the original question, to optimize the time allocated and avoid unnecessary discussions. International conferences prioritize the exchange of ideas and dynamic presentations, rather than a rigidly academic atmosphere. Although comprehensive discussions and inclusive responses may be desirable, time constraints may prohibit such an approach. Therefore, encountering perplexing questions should not elicit undue concern, as a lengthy and meticulous analysis is uncommon among audience members. If the audience is intrigued by the research presented, further inquiries may arise outside the session, warranting a more comprehensive response.

Networking During Conference Breaks

Academic conferences present a fertile ground for attendees to engage in fruitful networking activities, particularly during the intermissions between presentations. This is especially crucial for early career medical professionals, who aspire to cultivate their reputations and establish themselves as prominent figures in their respective fields. These breaks afford a unique platform for burgeoning practitioners to interact with established experts and visionaries, exchange ideas, and gain valuable insights that can prove instrumental in shaping their career trajectories.

To leverage these opportunities, young doctors must conduct thorough pre-conference research, sifting through the conference itinerary to identify notable speakers and distinguished authorities within their areas of specialization. By attending their lectures and engaging with them during networking sessions, these aspiring medical practitioners can forge meaningful connections with seasoned experts and learn from their vast experiences and expertise.

In these interactions, exchanging business cards is a common custom. However, young doctors must travel the extra mile and personalize their cards, by including a photograph of themselves. This thoughtful gesture helps the recipients recall their interactions with the young doctors, enhancing the likelihood of future engagement.

Taking Photographs for More Than Simple Keepsakes
Expanding on this topic, it is noteworthy that conferences provide a critical platform for young doctors to showcase their research and engage with distinguished experts in their field. However, due to the overwhelming number of attendees and the brevity of these interactions, making a lasting impression can be challenging. Therefore, establishing a personal connection with international scholars through capturing photographs and promptly following up via email within three days after a conference can prove instrumental in facilitating future collaborations.

In addition to sending follow-up emails, it is essential to ensure that these communications are personalized and impactful. For instance, one may consider highlighting specific aspects of their research that align with the interests of the foreign scholar and demonstrating how their work may complement or build upon the scholar's existing research endeavors. Furthermore, expressing a genuine interest in the scholar's work and inquiring about potential opportunities for collaboration can demonstrate a level of commitment and passion that may help one stand out in their memory.

Importantly, these strategies are not limited to conferences alone. In the age of virtual conferences and remote communication, similar tactics can be employed to foster meaningful connections with scholars from around the globe. By investing time in building personal relationships with international experts, young doctors can position themselves for long-term success and make valuable contributions to their field.

To sum up, conferences offer early-career medical practitioners an exceptional opportunity to establish relationships with established professionals within their respective fields. By conducting extensive research beforehand, participating in targeted sessions, and cultivating meaningful personal connections, young doctors can propel their careers to greater heights and cement their places as influential figures in their fields.

Publishing after Academic Conferences

Academic conferences provide a gateway for scholars to enter the international academic arena. However, simply presenting at these events is insufficient to garner recognition within the scholarly community or effectively disseminate research findings. Moreover, the plethora of conferences held globally presents logistical challenges for scholars seeking to attend every event. Hence, publishing research in academic journals has become imperative for scholars to advance their careers and reach a wider audience.

Publication of research offers additional advantages, such as increased global visibility, which allows peers to gain insight into a scholar's research and academic achievements. Nevertheless, despite the presence of numerous innovative medical scholars, their heavy clinical workload has impeded the timely publication of their pioneering discoveries in academic journals. Consequently, many significant "firsts" uncovered by these scholars have remained obscure, enabling other researchers to gain prominence in these areas.

To establish their position in the international academic community and ensure broad dissemination of their research findings, scholars must prioritize publication in academic journals. This critical step maximizes the impact of research, enabling scholars to advance their careers and reach out to a wider audience beyond the constraints of academic conferences.

Writing Success: Quantity and Quality

Scholarly publication requires strict adherence to standardized formats, which necessitates the use of clear, unambiguous, and consistent language in manuscripts. For young medical professionals seeking to establish their research careers, regular practice in drafting research papers with achievable goals is crucial. The primary objective should be to secure publication, followed by diligent efforts to enhance manuscript quality. Overreliance on high-impact factor journals may increase the likelihood of rejection, dampening motivation to continue writing. In this regard, aspiring authors should adopt a measured and steady approach while considering the submission of their manuscript to lower or non-impact factor journals as an alternative option. These journals may prove more receptive, boosting authors' self-assurance and impetus to pursue research writing. As a result, authors' research acumen is likely to flourish, culminating in greater interest and success in the scientific community.

In pursuit of writing excellence, neophyte writers are advised to prioritize quantity over quality in the initial stages. This principle emphasizes extensive writing and rigorous practice to develop writing proficiency, ultimately enabling writers to generate written works effortlessly and with finesse. However, this "quantity over quality" concept does not advocate for a lax approach to writing, especially at the outset. While content quality is paramount, intricate research of high quality often requires significant resources, which may not be readily accessible to young medical professionals. Pursuing ambitious research objectives from the start is unwise and impractical. Aspiring writers should focus on refining their craft through persistent effort and practice while not disregarding the importance of high-quality research in their writing pursuits. By following these guidelines, aspiring writers can hone their research and writing skills, contributing meaningfully to the scientific community and establishing a reputable research career.

A Succession of Research Initiatives

During the formative years of one's academic career, it is recommended to expeditiously pursue areas of personal interest and continually delve deeper into them. Presenting a series of studies on a topic of interest at international conferences and publishing them in academic journals can yield significant feedback from international colleagues. Personally, the author has applied this methodology to publish multiple articles on the topic of cholesteatoma and consistently receive constructive feedback from esteemed international peers [20-30]. Through this approach, researchers can refine their craft, hone their skills, and expand their influence in the academic community.

Conclusion

International conference presentations are essential for researchers to share their findings, collaborate with peers, and network with professionals. Developing an effective methodology to overcome challenges during presentations is a personalized endeavor. Cultivating self-promotion skills is critical for success, and dedication and determination can serve as viable substitutes for limited resources. Researchers can achieve their goals by identifying and implementing effective strategies to create a strong academic presence and gain recognition for their work on the international stage.

References

  1. Frei E, Stamm M, Buddeberg-Fischer B. Mentoring programs for medical students--A review of the PubMed literature 2000-2008. BMC Med Educ 2010;10:32. [View Article]
  2. Paice E, Heard S, Moss F. How important are role models in making good doctors? BMJ 2002;325(7366):707-710. [View Article]
  3. Sambunjak D, Straus SE, Marusic A. Mentoring in academic medicine: A systematic review. JAMA 2006;296(9):1103-1115. [View Article]
  4. Straus SE, Chatur F, Taylor M. Issues in the mentor-mentee relationship in academic medicine: A qualitative study. Acad Med 2009;84(1):135-139. [View Article]
  5. Detsky AS, Baerlocher MO. Academic mentoring--How to give it and how to get it. JAMA 2007;297(19):2134-2136. [View Article]
  6. Davis D, O'Brien MA, Freemantle N, Wolf FM, Mazmanian P, Taylor-Vaisey A. Impact of formal continuing medical education: Do conferences, workshops, rounds, and other traditional continuing education activities change physician behavior or health care outcomes? JAMA 1999;282(9):867-874. [View Article]
  7. Fisher JW, Trautner BW. Maximizing the academic conference experience: Tips for your career toolkit. J Grad Med Educ 2022;14(2):144-148. [View Article]
  8. Aarons GA, Seijo C, Green AE, et al. Fostering international collaboration in implementation science and research: A concept mapping exploratory study. BMC Res Notes 2019;12(1):778. [View Article]
  9. Gemayel R, Martin SJ. How to prepare and deliver a great talk. FEBS J 2019;286(1):39-45. [View Article]
  10. Anderson PL, Zimand E, Hodges LF, Rothbaum BO. Cognitive behavioral therapy for public-speaking anxiety using virtual reality for exposure. Depress Anxiety 2005;22(3):156-158. [View Article]
  11. Fleming N. How to give a great scientific talk. Nature 2018;564(7736):S84-S85. [View Article]
  12. Hites RA. How to give a scientific talk, present a poster, and write a research paper or proposal. Environ Sci Technol 2014;48(17):9960-9964. [View Article]
  13. Vandenbroucke JP. In defense of case reports and case series. Ann Intern Med 2001;134(4):330-334. [View Article]
  14. Gagnier JJ, Kienle G, Altman DG, et al. The CARE guidelines: Consensus-based clinical case reporting guideline development. J Med Case Rep 2013;7:223. [View Article]
  15. Sayre JW, Toklu HZ, Ye F, Mazza J, Yale S. Case reports, case series - From clinical practice to evidence-based medicine in graduate medical education. Cureus 2017;9(8):e1546. [View Article]
  16. Williams DE, Surakanti S. Developing oral case presentation skills: Peer and self-evaluations as instructional tools. Ochsner J 2016;16(1):65-69. [View Article]
  17. Webber P. From argumentation to argument: Interaction in the conference hall. ASp 1997(15-18):439-450. [View Article]
  18. Xu X. Differences between novice and experienced academics in their engagement with audience members in conference Q&A sessions. Journal of English for Academic Purposes 2022;60:101188. [View Article]
  19. Xu X. A genre-based analysis of questions and comments in Q&A sessions after conference paper presentations in computer science. English for Specific Purposes 2022;66:63-76. [View Article]
  20. Kuo CL. Recent advances in understanding pathogenesis of acquired cholesteatoma. In: Recent Advances in Otolaryngology Head and Neck Surgery. 5th ed. Edited by Anil K Lalwani, Markus HF Pfister. New Delhi, India: Jaypee Brothers Medical Publishers (P) Ltd;2016:167-190.
  21. Kuo CL, Shiao AS, Liao WH, Ho CY, Lien CF. How long is long enough to follow up children after cholesteatoma surgery? A 29-year study. Laryngoscope 2012;122(11):2568-2573. [View Article]
  22. Kuo CL, Liao WH, Shiao AS. A review of current progress in acquired cholesteatoma management. Eur Arch Otorhinolaryngol 2015;272(12):3601-3609. [View Article]
  23. Kuo CL. Etiopathogenesis of acquired cholesteatoma: Prominent theories and recent advances in biomolecular research. Laryngoscope 2015;125(1):234-240. [View Article]
  24. Kuo CL, Lien CF, Shiao AS. Mastoid obliteration for pediatric suppurative cholesteatoma: Long-term safety and sustained effectiveness after 30 years' experience with cartilage obliteration. Audiol Neurootol 2014;19(6):358-369. [View Article]
  25. Kuo CL, Shiao AS, Yung M, et al. Updates and knowledge gaps in cholesteatoma research. Biomed Res Int 2015;2015:854024. [View Article]
  26. Kuo CL, Shiao AS, Wen HC, Chang WP. Increased risk of cholesteatoma among patients with allergic rhinitis: A nationwide investigation. Laryngoscope 2018;128(3):547-553. [View Article]
  27. Kuo CL, Yen YC, Chang WP, Shiao AS. Association between middle ear cholesteatoma and chronic rhinosinusitis. JAMA Otolaryngol Head Neck Surg 2017;143(8):757-763. [View Article]
  28. Kuo CL. Dangers of a false sense of security in a huge mastoid cholesteatoma with skull base erosion and cerebrospinal fluid leakage. Arch Otorhinolaryngol Head Neck Surg 2020;4(2):5. [View Article]
  29. Kuo CL, Lien CF. Safe tympanic retraction may be unsafe: A false sense of security in a patient with cholesteatoma. Arch Otorhinolaryngol Head Neck Surg 2020;6(2):3. [View Article]
  30. Kuo CL, Chang WP, Chang NHY, Shiao AS, Lien CF. Increased risk of depression in patients with cholesteatoma: A 3-year nationwide population-based retrospective cohort study. Arch Otorhinolaryngol Head Neck Surg 2017;1(3):1. [View Article]

Editorial Information

Publication History

Received date: February 15, 2023
Accepted date: March 31, 2023
Published date: April 15, 2023

Disclosure

The manuscript has not been presented or discussed at any scientific meetings, conferences, or seminars related to the topic of the research.

Ethics Approval and Consent to Participate

The study adheres to the ethical principles outlined in the 1964 Helsinki Declaration and its subsequent revisions, or other equivalent ethical standards that may be applicable. These ethical standards govern the use of human subjects in research and ensure that the study is conducted in an ethical and responsible manner. The researchers have taken extensive care to ensure that the study complies with all ethical standards and guidelines to protect the well-being and privacy of the participants.

Funding

The author(s) of this research wish to declare that the study was conducted without the support of any specific grant from any funding agency in the public, commercial, or not-for-profit sectors. The author(s) conducted the study solely with their own resources, without any external financial assistance. The lack of financial support from external sources does not in any way impact the integrity or quality of the research presented in this article. The author(s) have ensured that the study was conducted according to the highest ethical and scientific standards.

Conflict of Interest

In accordance with the ethical standards set forth by the SciTeMed publishing group for the publication of high-quality scientific research, the author(s) of this article declare that there are no financial or other conflicts of interest that could potentially impact the integrity of the research presented. Additionally, the author(s) affirm that this work is solely the intellectual property of the author(s), and no other individuals or entities have substantially contributed to its content or findings.

Publisher Disclaimer

It is imperative to acknowledge that the opinions and statements articulated in this article are the exclusive responsibility of the author(s), and do not necessarily reflect the views or opinions of their affiliated institutions, the publishing house, editors, or other reviewers. Furthermore, the publisher does not endorse or guarantee the accuracy of any statements made by the manufacturer(s) or author(s). These disclaimers emphasize the importance of respecting the author(s)' autonomy and the ability to express their own opinions regarding the subject matter, as well as those readers should exercise their own discretion in understanding the information provided. The position of the author(s) as well as their level of expertise in the subject area must be discerned, while also exercising critical thinking skills in order to arrive at an independent conclusion. As such, it is essential to approach the information in this article with an open mind and a discerning outlook.

Copyright

© 2023 The Author(s). The article presented here is openly accessible under the terms of the Creative Commons Attribution 4.0 International License (CC-BY). This license grants the right for the material to be used, distributed, and reproduced in any way by anyone, provided that the original author(s), copyright holder(s), and the journal of publication are properly credited and cited as the source of the material. We follow accepted academic practices to ensure that proper credit is given to the original authors and the copyright holder(s), and that the original publication in this journal is cited accurately. Any use, distribution, or reproduction of the material must be consistent with the terms and conditions of the CC-BY license, and must not be compiled, distributed, or reproduced in a manner that is inconsistent with these terms and conditions. We encourage the use and dissemination of this material in a manner that respects and acknowledges the intellectual property rights of the original author(s) and copyright holder(s), and the importance of proper citation and attribution in academic publishing.

  1. Department of Otolaryngology-Head and Neck Surgery, Taipei Veterans General Hospital, Taipei, Taiwan
  2. Institute of Brain Science, National Yang Ming Chiao Tung University, Taipei, Taiwan
  3. Department of Otolaryngology, School of Medicine, National Yang Ming Chiao Tung University, Taipei, Taiwan
  1. Department of Otolaryngology-Head and Neck Surgery, Taipei Veterans General Hospital, Taipei, Taiwan
  2. Institute of Brain Science, National Yang Ming Chiao Tung University, Taipei, Taiwan
  3. Department of Otolaryngology, School of Medicine, National Yang Ming Chiao Tung University, Taipei, Taiwan
    Email: drkuochinlung@gmail.com
    Address: No.201, Sec. 2, Shipai Rd., Beitou District, 11217 Taipei City, Taiwan
Figure 1.JPG
Figure 1. Flowchart illustrating the critical and analytical approach for presentation delivery. The process of reasoning involves articulating personal beliefs, values, and assumptions that shape an individual's conclusions. Disagreements may arise due to different premises, but it is crucial to understand these premises to facilitate a fruitful discussion. Effective communication of conclusions supported by evidence is necessary, and the use of authoritative sources holds greater persuasive power. Unambiguous and lucid terminology is essential in avoiding misinterpretations, and accurately presenting evidence is key to sound reasoning. Causal relationships must be analyzed to ensure the validity and reliability of any conclusions drawn from presented reasons. Other potential causes should also be considered, and multiple conclusions may be possible. By considering these factors, one can enhance the quality of evidence presented and ensure the credibility of their reasoning.

Round 1

Reviewer 1 Comments

  1. In the rapidly advancing field of medicine, young doctors encounter the challenge of excelling in academia while avoiding burnout. To support their journey, this article provides valuable guidance and resources to promote academic achievement. International conferences are crucial forums for medical professionals to exchange ideas and gain feedback, but some young doctors may find public speaking intimidating. To address this concern, the article offers practical recommendations for effective communication and suggests tactics to facilitate productive discourse. The article emphasizes the importance of research publication in scholarly journals for reaching broader audiences and career progression and advises young physicians to focus on their personal interests during the early stages of their academic careers. By engaging in international conferences, enhancing communication abilities, and publishing in reputable journals, young doctors can expand their influence and solidify their status within the research community. In summary, this article highlights essential elements for empowering young physicians and driving their careers forward. However, further refinement is necessary to tailor the content to address the unique challenges faced by young physicians in today's evolving medical landscape.
    ResponseI am grateful for your perceptive comments and invaluable feedback. In response, I have diligently revised the article, considering each concern you highlighted. By addressing the challenges encountered by young physicians in the rapidly changing medical environment, the content now delivers a thorough and efficacious analysis of the subject matter. Your constructive input has significantly contributed to elevating the article's quality, enabling it to better engage our target audience and foster pertinent discussions on this crucial topic. I truly appreciate the time and effort you devoted to reviewing the article, as your expertise has played a vital role in refining and enhancing its content.
     
  2. International medical conferences have become a vital aspect of professional development for healthcare practitioners in our interconnected world, providing a platform for networking, research sharing, and learning about the latest innovations. However, the significant expenses associated with attending these events can be a major obstacle, especially for young practitioners. This issue has become more pressing with the advent of virtual conferences in the aftermath of the COVID-19 pandemic, which may not offer the same level of engagement and networking opportunities as in-person events. To overcome these challenges, how can young medical practitioners surmount financial barriers that prevent them from attending international conferences, while ensuring that such conferences align with their career goals? What practical steps can young medical practitioners take to obtain funding for their international conference participation and are there other options available?
    ResponseThank you for sharing your valuable insights and comments with me. In an increasingly interconnected world, international conferences have emerged as a pivotal aspect of career advancement for medical professionals. Despite their importance, the considerable expenses incurred at these events can pose a substantial challenge, particularly for young practitioners. Considering these financial constraints, young medical professionals can explore a myriad of funding avenues, including scholarships, travel grants, and reduced registration fees provided by professional associations, foundations, and government entities. A crucial factor for young practitioners is the selection of conferences that align with their distinct career aspirations and research pursuits. Adopting a strategic approach entails pinpointing events relevant to their area of research, capitalizing on opportunities to showcase their work, and engaging in networking endeavors to foster connections with fellow professionals in their discipline. Leveraging these opportunities, young medical professionals can augment their expertise, stay abreast of the latest breakthroughs in their field, and expand their professional connections. Consequently, this can assist them in carving a niche as preeminent authorities in their respective research domains, ultimately resulting in a more prosperous career.
     
  3. Attending international conferences can be a valuable opportunity for young doctors to establish themselves as leading experts in their research domains, which can ultimately translate to a more prosperous career. To fully leverage the benefits of these conferences, it is imperative to exercise discerning event selection. However, selecting the most appropriate conference can be challenging for young doctors who may lack a strategic approach to maximize the value of attending international conferences. To address this issue, can you suggest effective strategies for young doctors to choose the most valuable international conferences, enhancing their professional growth, network of contacts, and knowledge in their respective research domains?
    ResponseI would like to express my gratitude for taking the time to share your valuable insights and comments with me. To derive the utmost value from attending international conferences, judicious event selection is indispensable. This can be accomplished through a meticulous assessment of factors such as the conference agenda, the caliber of speakers, and the potential for networking and collaboration. Furthermore, practitioners can harness the power of social media and online resources to remain informed about the most recent developments in their field and pinpoint pertinent conferences aligned with their research interests. In summary, international conferences represent invaluable opportunities for career development among medical professionals. By employing a strategic approach, young practitioners can surmount financial hurdles and fully capitalize on the benefits conferred by these events. Ultimately, this can lead to enhanced career trajectories, as well as enriched knowledge and competencies in their respective research fields.
     
  4. Is it feasible for speakers to handle imprecise or uncertain inquiries during the question-and-answer segment in academic discussions or while delivering research findings, without compromising their credibility and the validity of their research?
    ResponseI would like to express my gratitude for the insightful and thought-provoking comments you have provided. To proficiently address ambiguous inquiries during question-and-answer sessions within academic discourse, it is imperative for presenters to maintain a poised disposition and proactively engage with the interrogator to elucidate any nebulous or unclear questions. By soliciting a rephrased version of the inquiry from the questioner, the presenter can obtain a more lucid comprehension of the query, thereby facilitating a relevant and substantiated response. This proactive methodology aids in averting potential misunderstandings, fortifies the credibility of the presenter, and bolsters the validity of the research outcomes under discussion.
     
  5. For early-career medical professionals, attending a conference can offer an exceptional chance to connect with leading experts and pave the way for future career opportunities by establishing significant connections with influential figures in their respective fields. The query remains, how can these opportunities be harnessed to create valuable connections between them and potential partners?
    ResponseYour comments have added valuable perspectives to my discussion, and I am grateful for the contribution you have made to my collective understanding of this topic. Early career medical professionals can effectively leverage networking opportunities at academic conferences by conducting comprehensive pre-conference research, identifying notable speakers and authorities within their areas of specialization, and actively engaging with them during conference intermissions and networking sessions. By attending lectures and forging connections with seasoned experts, young practitioners can gain valuable insights and learn from their vast experiences. To further enhance these connections, aspiring medical professionals should personalize their business cards by including a photograph, which serves as a visual reminder of their interactions and increases the likelihood of future engagement, thereby contributing positively to their career development.
     
  6. I concur with your viewpoint that pursuing one's interests and receiving constructive feedback from esteemed international peers can play a crucial role in guiding young researchers towards achieving recognition and respect as scholars. To further this discussion, could you please provide specific recommendations on how young academics can effectively establish themselves as experts in their field and expand their influence internationally within the academic community?
    ResponseThank you for taking the time to share your comments. Early-stage academic researchers are advised to pursue their personal interests and delve deeper into them to gain recognition among their peers globally. By presenting a series of studies on a topic of interest at international conferences and publishing them in academic journals, young researchers can receive valuable feedback from respected international colleagues. For instance, I have published several articles on cholesteatoma and have consistently received feedback from international colleagues. By focusing on their interests and using constructive feedback, young researchers can establish themselves in their respective fields and expand their influence in the academic community. Presenting research at international conferences and publishing in academic journals provides a platform for researchers to engage in critical discourse, receive feedback, and establish collaborative relationships with international colleagues. Such an approach can significantly contribute to the advancement of their fields of study, enhance their research methodologies and broaden their knowledge base. Adopting this approach enables young researchers to hone their skills and refine their craft, allowing them to make a noteworthy impact on their respective fields of study. The pursuit of one's interests and constructive feedback from respected international peers serve as key drivers for young researchers to establish themselves as recognized and respected scholars.

Reviewer 2 Comments

  1. In the context of the rapidly progressing medical field, young physicians grapple with the dual challenge of thriving in academia and preventing burnout. As an alternative perspective, this article offers indispensable advice and resources to foster academic accomplishments. While international conferences are regarded as essential platforms for medical professionals to share ideas, gain insights, and obtain feedback, they also serve to boost visibility and establish a reputable scientific standing. Nevertheless, young doctors might perceive public speaking as daunting. To address this apprehension, the article delivers practical suggestions for efficient communication, including the use of precise language, well-substantiated arguments, and a deep understanding of the subject matter. Recognizing the intricacies of handling diverse questions, it proposes strategies to promote constructive discussions. Moreover, it emphasizes the importance of publishing research in scholarly journals to extend audience reach and advance professional growth. The article highlights the need for regular practice in writing research papers and setting attainable objectives, while also encouraging young physicians to focus on their individual interests during the early stages of their academic pursuits. By actively participating in international conferences, refining communication skills, and contributing to esteemed journals, young academic doctors can widen their impact and strengthen their position within the research community. In essence, this article sheds light on the vital aspects of supporting young physicians, propelling their career development, and ultimately enhancing the global medical landscape. While the article appears to adopt a comprehensive approach and aims for publication, it neglects to sufficiently tackle certain nuances and necessitates considerable revisions prior to being published. As it currently stands, the content is inadequate in providing a thorough and effective analysis of the distinct challenges confronted by young physicians in the constantly evolving medical landscape of today.
    ResponseThank you for providing your insightful comment on the article. In response to your feedback, I have carefully reviewed and revised the content to ensure that it comprehensively addresses the nuances and challenges encountered by young physicians in today's constantly evolving medical landscape. Your valuable input has greatly contributed to enhancing the depth and clarity of the article, ultimately resulting in a more robust and informative piece. I am confident that the revised article now presents a thorough and effective examination of the unique challenges faced by young physicians and offers practical solutions to support their academic and professional growth. Once again, I appreciate your constructive feedback, which has played a crucial role in refining and elevating the quality of the article to better serve its intended audience.
     
  2. Presenting case studies and case series studies at medical conferences can offer immense advantages to medical professionals who are just starting their careers. However, this poses the question of how to deliver these presentations in a way that is effective and efficient. What approaches can be taken to improve the quality of their presentations? Furthermore, how can practicing case series reports assist in honing their presentation skills and boosting their confidence for future original research papers?
    ResponseI appreciate your comments. Beginning the journey of presenting at conferences in the medical field by showcasing case reports and case series studies can bring about a multitude of advantages. These include enabling budding physicians to effectively convey their discoveries, as case studies are more accessible and require less literature review than original research papers. Additionally, presenters can meticulously prepare, gaining a comprehensive understanding of the topic while exploring various perspectives and arguments, allowing them to confidently handle questions during the presentation. To effectively present their findings, presenters can employ visual aids, such as graphs and charts, to communicate their research, structure their presentation coherently, and deliver their talk with enthusiasm and poise. To enhance the quality of their presentations, presenters can solicit feedback from mentors and peers, seeking constructive criticism, practicing their delivery, and addressing any areas of improvement. As presenters gain more experience and confidence by presenting case studies and case series studies at medical conferences, they can begin to explore the opportunity of presenting their own original research papers. This transition can prove to be a significant milestone in their career development as they showcase their expertise and contribute to the advancement of their field.
     
  3. The objective of rational discourse is to achieve effective communication, substantiated argumentation, and fruitful exchanges by adhering to some basic principles, while simultaneously addressing the intricacies resulting from one's own beliefs and presuppositions. Can a set of fundamental principles be used to facilitate this process?
    ResponseI would like to express my deep appreciation for the thought-provoking and insightful comments you have shared with me. In the context of public speaking and rational discourse, effective communication, credible reasoning, and constructive dialogue can be achieved by adhering to several key principles. These include acquiring a comprehensive understanding of the subject matter, employing critical thinking skills supported by relevant evidence, distinguishing between anecdotal and authoritative sources, using clear and unambiguous language, and presenting evidence with accuracy and transparency. Additionally, speakers should meticulously examine the connections between reasons and conclusions by establishing causal links, discerning reversibility or bidirectionality, and considering alternative explanations. By acknowledging the multiplicity of potential conclusions, as well as recognizing the complexities arising from individual beliefs and assumptions, speakers can enhance the integrity of their reasoning and effectively address uncertainties or queries raised by their audience.
     
  4. Young doctors can benefit greatly by building lasting relationships with international experts, which can lead to potential collaborations and improved long-term career prospects. However, to achieve these goals, early-career medical professionals must utilize specific approaches during conferences and virtual interactions. Therefore, it is important to further explore this topic and identify effective strategies for young doctors to establish meaningful connections with influential figures in their respective fields.
    ResponseI would like to extend my sincere gratitude for your valuable and enlightening comments. To forge enduring relationships and promote collaborations, early-career medical professionals can adopt several approaches during conferences and virtual interactions. First, capturing photographs during encounters and sending personalized follow-up emails within three days post-conference helps solidify connections. These emails should emphasize aspects of the young doctor's research relevant to the international expert's interests, illustrate how their work relates to or expands upon the expert's research, and convey genuine curiosity in the expert's work while discussing potential collaboration prospects. Second, in virtual conferences and remote communication settings, analogous tactics can be applied to cultivate significant connections with global experts. By dedicating time to nurturing personal relationships, early-career medical professionals can pave the way for long-term success and contribute meaningfully to their fields.
     
  5. The notion that publishing research in academic journals is crucial for scholars to advance their careers and expand their reach after conferences is widely accepted. Considering this, it would be beneficial if the author could provide insight into the specific strategies that young medical professionals can employ to establish a successful research career through manuscript writing. Additionally, it would be valuable to explore ways in which they can optimize their manuscript submissions for publication in high-impact journals.
    ResponseYour insightful remarks are greatly appreciated. Scholarly publication requires adherence to standardized formats and clear, consistent language. To establish a research career, young medical professionals should regularly practice drafting research papers with achievable goals, focusing on securing publication and improving manuscript quality. Relying solely on high-impact factor journals may hinder progress and decrease motivation, so it is advisable to submit manuscripts to non-impact factor journals as well. These journals can be more receptive and build confidence in authors, leading to better research and more interest in the scientific community. New writers should prioritize quantity over quality to develop writing proficiency. However, this does not mean writing without regard for quality. High-quality research requires significant resources, which young professionals may not have access to. Pursuing ambitious research objectives from the start is unwise, so refining writing through practice and effort is key. Quality research should still be a priority and following these guidelines can help young medical professionals hone their skills, contribute to the scientific community, and optimize their manuscript submissions for publication in high-impact journals.
     

Round 2

Reviewer 1 Comments

The author has proficiently tackled my questions by providing detailed explanations that address the initial issues I pointed out. The modifications and improvements applied to the manuscript have substantially elevated the overall quality of the content, resulting in a more thorough and compelling presentation. Consequently, my comprehension of the subject has become more profound, and my confidence in the validity and dependability of the research findings has increased. Therefore, I endorse the publication of the revised manuscript.
ResponseWe extend our gratitude for reconsidering our manuscript and recognizing our endeavors to address your apprehensions. It gives us satisfaction to learn that our revisions and elucidations have augmented your comprehension of the topic and strengthened your assurance in the credibility and dependability of our results. We value your helpful comments, as they have significantly assisted us in refining our work.

Reviewer 2 Comments

Although the author has made a genuine effort to address the concerns that I raised by providing comprehensive clarifications, the strength of the content has not been significantly improved despite the enhancements applied. Consequently, the presentation of the manuscript remains insufficient, falling short of the expected standards of quality, validity, and reliability. Given its present state, I cannot recommend the manuscript for publication.
ResponseThank you for your feedback on our manuscript. We appreciate the time and effort you have invested in evaluating our work. We are grateful for your acknowledgement of our genuine efforts to address your concerns by providing comprehensive clarifications. However, we understand that the modifications and enhancements applied to the manuscript were not sufficient to elevate the overall quality of the content to meet the expected standards of quality, validity, and reliability. We will carefully consider your feedback and work diligently to address the shortcomings you have identified. We will make every effort to improve the manuscript to meet the required standards and ensure its suitability for publication. Thank you again for your feedback, and we look forward to your continued support as we work towards refining our manuscript.

Editor’s Comments

  1. This article provides helpful advice and resources for young physicians striving to excel academically while avoiding burnout in the rapidly advancing medical field. International conferences are important for exchanging ideas and gaining visibility, but some young doctors may struggle with public speaking. The article offers practical tips for effective communication and handling audience questions, as well as emphasizing the importance of publishing research in scholarly journals. It also suggests setting achievable goals and focusing on personal interests early in one's academic career. By participating in conferences, refining communication skills, and publishing in reputable journals, young academic doctors can enhance their impact and reputation within the research community, ultimately contributing to the improvement of global medicine. However, the article could benefit from further revisions to fully address the unique challenges faced by young physicians in today's dynamic medical landscape.
    ResponseI appreciate your insightful comment on the article. Based on your feedback, I have carefully reviewed and revised the content to ensure comprehensive coverage of the nuances and challenges that young physicians encounter in the ever-evolving medical landscape. Your valuable input has significantly contributed to enhancing the depth and clarity of the article, resulting in a more robust and informative piece. I am confident that the revised article now provides a thorough examination of the unique challenges faced by young physicians and offers practical solutions to support their academic and professional growth. Thank you once again for your constructive feedback, which has played a crucial role in refining and elevating the quality of the article to better serve its intended audience.
     
  2. While it is reasonable to surmise that non-native English-speaking presenters may face challenges in effectively communicating their research findings at international medical conferences, a growing number of such presenters have achieved remarkable success at these forums. These successes have spurred inquiries into the extent to which limited language proficiency may affect the participation and achievements of non-native English-speaking researchers at these conferences. Addressing this issue is paramount for promoting inclusivity and equity within the academic community, which places great value on embracing diverse perspectives and fostering cross-cultural collaboration. Moreover, recognizing the importance of promoting linguistic diversity in the fields of science and medicine is essential, as it can lead to the emergence of groundbreaking ideas and innovative approaches that hold significant potential to benefit society.
    ResponseI express my gratitude for your thought-provoking insights. I fully agree that acknowledging the significance of promoting linguistic diversity in the fields of science and medicine is crucial, as it has the potential to catalyze the emergence of innovative and revolutionary ideas and approaches that can bring substantial benefits to society at large. On the other hand, limited language proficiency may impact the overall participation and success of non-native English-speaking researchers in international medical conferences beyond just hindering effective communication. Non-native English-speaking researchers may experience heightened anxiety when communicating in English, which can negatively impact their confidence, engagement, and willingness to participate in discussions and collaborations. This, in turn, can hinder their ability to establish professional networks and collaborations with colleagues from different countries, impacting their career growth and development. Additionally, non-native English-speaking researchers may struggle to comprehend and engage with presentations, discussions, and materials presented in English, which can impede their ability to learn and acquire new knowledge, ultimately affecting their research output and contributions to the field.
     
  3. As highlighted, it is imperative for presenters to adequately prepare for international conferences to ensure successful communication of their intended message. To achieve this, presenters must undertake several key steps such as identifying relevant topics, crafting concise speaking points, utilizing clear language and illustrative imagery in presentation slides, and conducting rehearsals with knowledgeable advisors and experts. Could you kindly elaborate on each of these steps to enable readers to gain comprehensive insights on how to effectively communicate their intended message during international conferences?
    ResponseThank you for your comments. Effective communication in international conferences requires a comprehensive approach that involves strategic preparation, execution, and delivery. Presenters should begin by assembling a collection of crucial topics from their literature review, identifying potential audience questions, and crafting pertinent speaking points in English. In developing presentation slides, presenters should emphasize the use of succinct and clear language to convey the intended message effectively. Additionally, integrating a considerable number of images that correspond to the presentation's theme can underscore key points and support audience comprehension. Through diligent rehearsal and consultation with their advisor and field experts, presenters can hone their speaking points until they can articulate them with ease, independent of slides or notes. During the presentation, presenters should maintain a consistent pace while incorporating vocal modulation to avoid monotony and employ hand gestures to enrich the presentation's quality. Finally, appropriate attire is essential for projecting a professional demeanor.
     
  4. International conferences serve as an essential forum for researchers, academics, and industry experts to engage in the exchange of ideas and knowledge, ultimately advancing the collective human endeavor. However, effective communication can be impeded by a host of factors such as language barriers, differing levels of English proficiency, and accents. Unfortunately, presenters may not always recognize and address such communication challenges, leading to suboptimal allocation of time and unsatisfactory exchange of ideas. To address this issue, it has been proposed that presenters provide responses that, while not necessarily directly related to the original inquiry, facilitate the exchange of ideas and keep the conversation flowing. It is important to note, however, that such an approach must be implemented with utmost care and discretion, as responses that do not directly address the original inquiry can be viewed as evasive or insincere, potentially undermining productive discourse. In my view, presenters can optimize communication outcomes at international conferences by adopting a nuanced approach that balances the provision of direct responses with broader insights that promote cross-cultural understanding and facilitate knowledge exchange. Nevertheless, it is crucial to clarify that the implementation of such an approach must be done carefully, considering the cultural norms and expectations of the audience to ensure optimal communication outcomes.
    ResponseThe insights you provided are thought-provoking, and I am grateful for them. To address communication challenges in international conferences, presenters should adopt a proactive and flexible approach when encountering questions posed with language barriers, accents, or varied English proficiency. In situations where comprehension is impeded, it is advisable to provide a response that, while potentially not directly related to the original inquiry, engages the audience and optimizes the time allocated for the session. By prioritizing the exchange of ideas and dynamic presentations over rigid academic discourse, presenters can maintain an inclusive atmosphere and facilitate productive interactions. Moreover, if the audience is captivated by the research presented, further inquiries may arise outside the session, providing an opportunity for more comprehensive and detailed responses.
     
  5. Innovative medical researchers encounter the problem of delayed publication due to their demanding clinical work and submitting their work to academic journals takes several months, further prolonging the publication of their research findings. Consequently, many researchers are now turning to international conferences to expedite the dissemination of their findings. However, the author contends that publishing research in academic journals following a conference presentation is a superior option. It is crucial to note that these two approaches have differing perspectives, and the author should provide more explanation on the advantages and disadvantages of each method.
    ResponseI appreciate your feedback, but I believe there may be some confusion about my position. I would like to clarify that I am not making a comparison between two different approaches nor am I arguing that publishing research in academic journals after a conference presentation is a superior option. Let me further explain my perspective. Focusing on publishing research findings in scholarly journals is essential for researchers to solidify their standing in the international academic community and guarantee the extensive dissemination of their work. Journal publication offers improved worldwide visibility, enabling peers to access and assess a researcher's accomplishments and scholarly contributions. This vital step optimizes the influence of their research, helping researchers advance their careers and engage with a broader audience beyond the scope of academic conferences. Nevertheless, innovative medical researchers often confront challenges in attaining prompt publication due to their demanding clinical workload. Consequently, numerous significant discoveries may remain relatively unknown, providing opportunities for other researchers to achieve recognition in these fields. Therefore, it is crucial for researchers to prioritize publishing in scholarly journals to surmount these challenges and maximize their research impact.
     

Round 3

Editor’s Comments

Upon meticulous revisions and methodical refinements, the manuscript has evolved into a more lucid and captivating piece. This iterative process has fostered a profound comprehension of the research subject, bolstering confidence in the authenticity and validity of the findings. The updated manuscript now delivers a robust and comprehensive analysis of the investigation, offering invaluable perspectives and augmenting the prevailing corpus of knowledge in the discipline. These enhancements warrant my unreserved endorsement of the revised manuscript for publication. The enriched content is primed to deliver a notable impact on the scientific community. I am convinced that readers will perceive the updated version as both advantageous and informative. It is my conviction that the revised manuscript holds the potential to exert a significant influence on the scientific community. I eagerly anticipate its dissemination in a prestigious and respected academic journal.

Kuo CL. Conferencing and presentation strategies for young academics in the global landscape. Arch Otorhinolaryngol Head Neck Surg 2023;7(1):3. https://doi.org/10.24983/scitemed.aohns.2023.00171